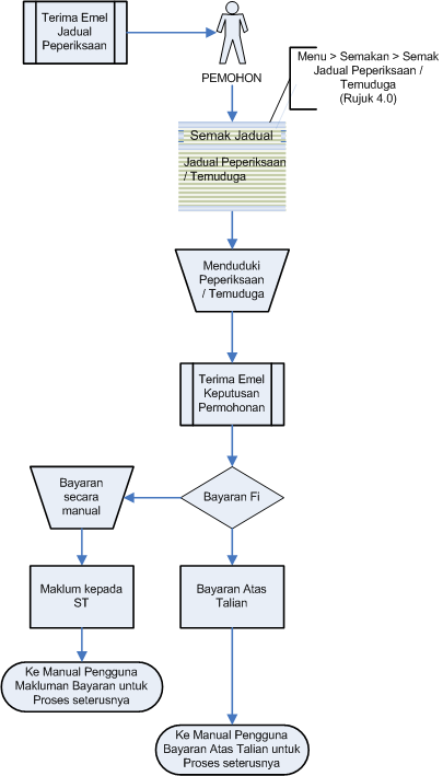
ALIRAN KERJA PERMOHONAN BARU - SEMAKAN JADUAL PEPERIKSAAN/TEMUDUGA

Aliran Kerja ››
Parent Previous Next





Created with the Personal Edition of HelpNDoc: Free EBook and documentation generator