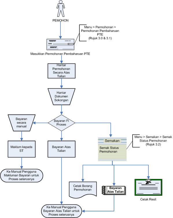
ALIRAN KERJA PERMOHONAN PEMBAHARUAN PENGURUS TENAGA ELEKTRIK

Aliran Kerja ››
Parent Previous Next

Created with the Personal Edition of HelpNDoc: Easily create CHM Help documents